本站
站群
网站首页
网站首页
新闻资讯
政务公开
政务服务
互动交流
部门工作
服务大厅
数据统计
您当前所在位置:
首页
>
市应急管理局
>
安全生产领域
>
安全生产预警提示信息
索
引
号:
731649495/202601-00008
信息分类:
安全生产预警提示信息
内容分类:
市场监管、安全生产监管、应急管理
发布日期:
2026-01-16
发布机构:
市应急管理局
文
号:
名
称:
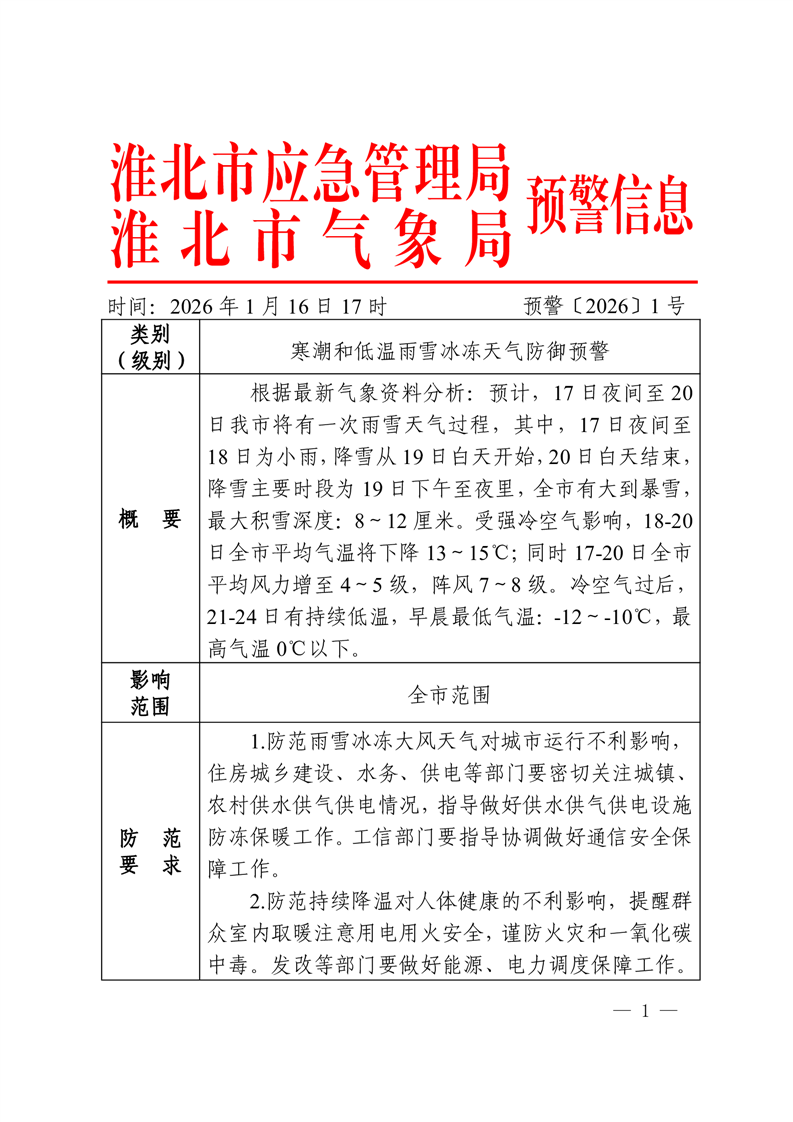
寒潮和低温雨雪冰冻天气防御预警(预警〔2026〕1号)
关
键
词:
有效期至:
索
引
号:
731649495/202601-00008
信息分类:
安全生产预警提示信息
内容分类:
市场监管、安全生产监管、应急管理
发文日期:
2026-01-16
发布机构:
市应急管理局
文
号:
关
键
词:
名
称:
寒潮和低温雨雪冰冻天气防御预警(预警〔2026〕1号)
寒潮和低温雨雪冰冻天气防御预警(预警〔2026〕1号)
浏览次数:
信息来源: 市应急管理局
发布时间:2026-01-16 17:00
字号:
大
中
小
分享到: