本站
站群
网站首页
网站首页
新闻资讯
政务公开
政务服务
互动交流
部门工作
服务大厅
数据统计
您当前所在位置:
首页
>
市应急管理局
>
其他法定信息
>
重大决策、重要政策及重点工作执行情况
索
引
号:
731649495/202510-00007
信息分类:
重大决策、重要政策及重点工作执行情况
内容分类:
市场监管、安全生产监管、应急管理
发布日期:
2025-10-17
发布机构:
市应急管理局
文
号:
名
称:
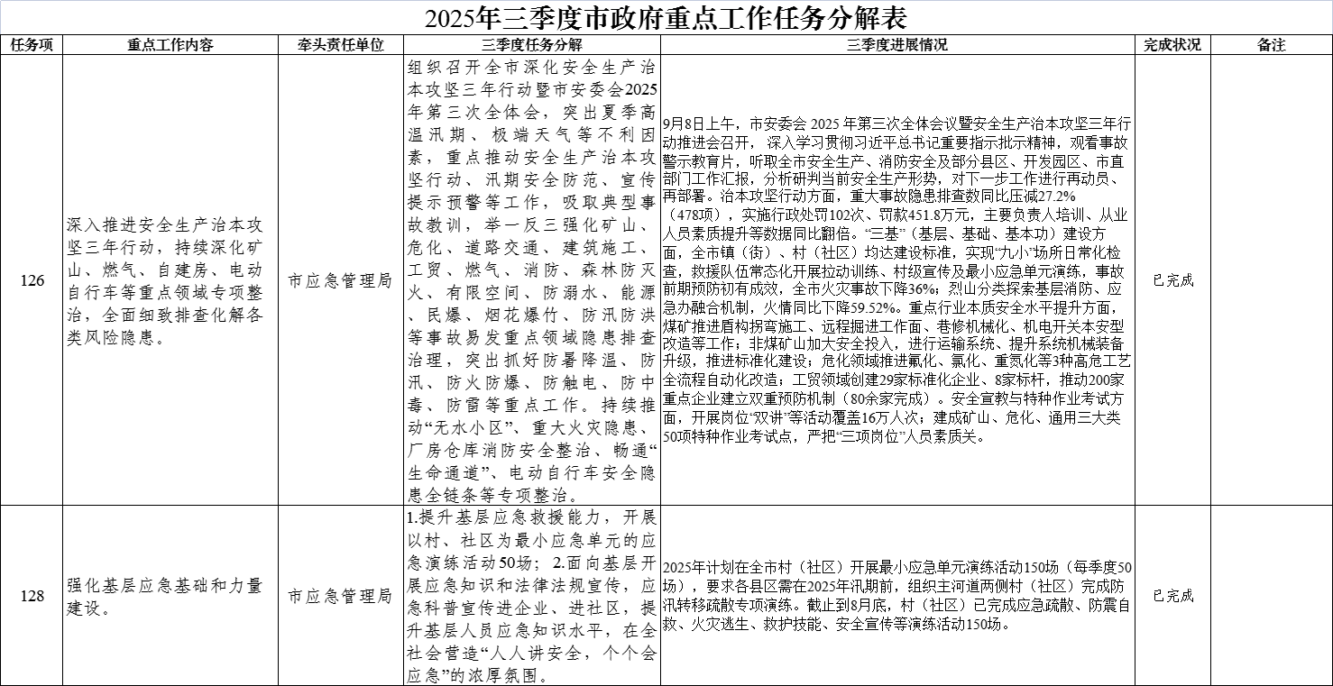
淮北市应急管理局2025年市政府重点工作第三季度完成情况
关
键
词:
有效期至:
索
引
号:
731649495/202510-00007
信息分类:
重大决策、重要政策及重点工作执行情况
内容分类:
市场监管、安全生产监管、应急管理
发文日期:
2025-10-17
发布机构:
市应急管理局
文
号:
关
键
词:
名
称:
淮北市应急管理局2025年市政府重点工作第三季度完成情况
淮北市应急管理局2025年市政府重点工作第三季度完成情况
浏览次数:
信息来源: 市应急管理局
发布时间:2025-10-17 10:35
字号:
大
中
小
分享到: