| 索引号: |
731649495/202308-00030 |
信息分类: |
应急管理 |
| 内容分类: |
|
发布日期: |
2023-08-25 |
| 发布机构: |
市应急管理局 |
文号: |
|
| 名称: |
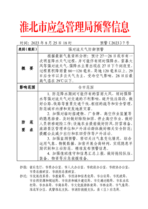
强对流天气防御预警(预警〔2023〕7号) |
关键词: |
|
| 有效期至: |
|
| 索引号: |
731649495/202308-00030 |
| 信息分类: |
应急管理 |
| 内容分类: |
|
| 发文日期: |
2023-08-25 |
| 发布机构: |
市应急管理局 |
| 文号: |
|
| 关键词: |
|
| 名称: |
强对流天气防御预警(预警〔2023〕7号) |
强对流天气防御预警(预警〔2023〕7号)
浏览次数:
作者:市应急管理局 信息来源: 市应急管理局 发布时间:2023-08-25 18:00
字号:
大
中
小
分享到: